

锂电行业打响“翻身仗”!先导智能利润暴增5倍,产业链功绩全面爆发
一度千里寂的锂电池板块片刻迎来密集功绩预增,从上游锂矿到中游材料,再到树立制造,扫数产业链正在演出一场功绩“翻身仗”。
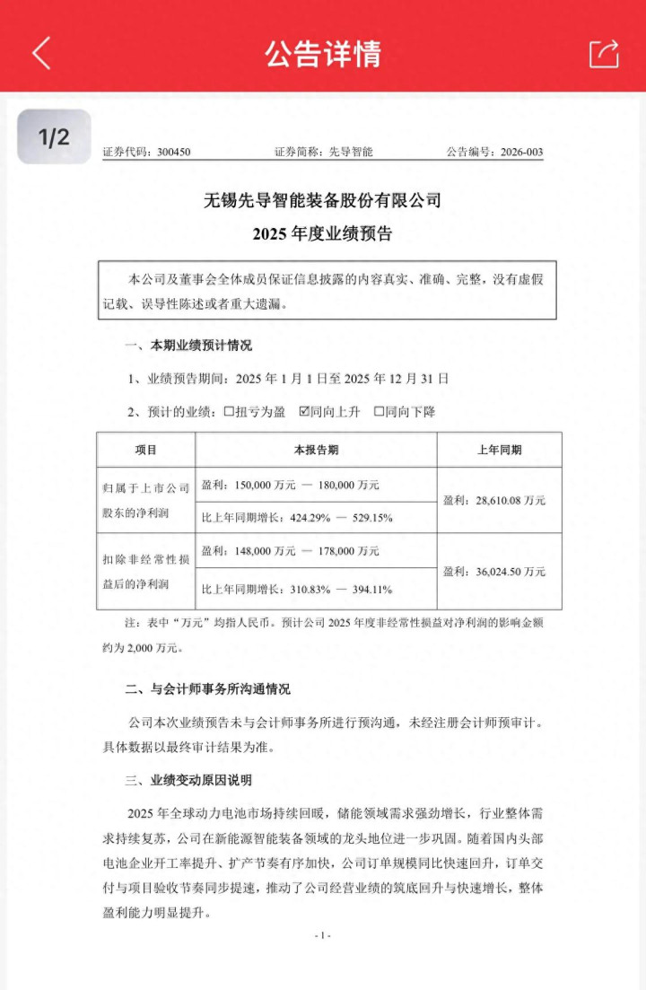
1月25日晚间,A股锂电池树立龙头先导智能发布了一份惊艳的功绩预报:权衡2025年净利润15亿至18亿元,同比暴增424.29%至529.15%。这份讲解如吞并声春雷,惊动了扫数锂电行业。

紧随自后,璞泰来、天赐材料、湖南裕能等多家锂电产业链企业纷纷报喜,最高净利润增幅超越200%。也曾深陷价钱战、产能弥漫的锂电池块,正在功绩层面杀青全面逆转。
01 功绩爆发:从树立到材料,全线飘红
{jz:field.toptypename/}先导智能的功绩预报揭开了锂电行业回暖的序幕。这家大家最大的锂电池智能装备供应商,其功绩变化一直是行业的晴雨表。

公司将功绩大增归因于大家能源电池市集捏续回和善储能规模需求强劲增长。跟着国内头部电池企业开工率种植、扩产节拍加速,公司订单快速回升,委派与验收节拍同步提速。
不仅树立端发达亮眼,中游材料企业相通喜信频传。璞泰来权衡2025年净利润23亿至24亿元,同比增长93.18%至101.58%。天赐材料权衡净利润11亿至16亿元,增幅高达127.31%至230.63%。
上游资源端也迎来革新。盐湖股份权衡2025年净利润同比增长90.65%,藏格矿业权衡净利润37亿至39.5亿元,同比增长43.41%至53.10%。就连此前亏本的企业也杀青扭亏为盈,天空股份、德福科技等公司均秘书2025年杀青盈利。
02 需求驱动:储能市集成最大黑马
这场功绩“翻身仗”的背后,是能源电池与储能市集的需求共振。
2025年,大家新能源汽车市集连续保捏高增长态势。中国汽车工业协会数据娇傲,2025年1月至11月,中国新能源汽车产销诀别完成1490.7万辆和1478万辆,同比增速均超31%。海外能源署预测,2025年大家电动车销量将抑制2000万辆,占新车总销量超越四分之一。

更大的惊喜来自储能市集。高工产研储能究诘所初步统计数据娇傲,2025年大家户用储能系统出货量约35GWh,开云体育官方网站同比大幅增长近50%。高工产研储能究诘所更权衡,2025年中国储能锂电池出货量将达到580GWh,增速超越75%。
“储能市集的爆发性增长期超预期。”一位锂电企业里面东说念主士显露,储能表情招投标数目大幅加多,且单个表情规模约束扩大。
03 价钱回暖:从低谷到合理区间
居品价钱回升成为推动功绩向好的要津要素。2025年下半年,锂电产业链各法度居品价钱迎来全面反弹。
最典型的是六氟磷酸锂,行为电解液的中枢材料,其价钱从低点的4.7万元/吨涨至18万元/吨,涨幅高达283%。碳酸锂价钱也捏续上行,电池级碳酸锂市集价钱从年中低点反弹超越五成。

“咫尺行业莫得几家企业是赢利的,此轮加价从供需上看是合理的。”鑫椤资讯高档究诘员张金惠默示,磷酸铁锂行业正捏续向好。
价钱回暖的同期,产能行使率也大幅种植。字据ICC鑫椤锂电数据库统计,2025年六氟磷酸锂举座产能行使率达到83%,真钱投注有分析师预测2026年开工率将超越90%。
04 行业分化:头部企业上风扩大
这轮行业回暖呈现出昭彰的结构性分化特征。
头部企业凭借技艺、资本和客户上风,领先从行业低谷中解围。湖南裕能默示,公司新址品精确契合卑劣市集对锂电池更高能量密度、更强快充性能的需求,加上一体化布局捏续鼓舞,资本管控卓有见效。
天赐材料则显露,公司现存电解液产能约85万吨,六氟磷酸锂产能约11万吨,咫尺中枢居品及材料已基本达到满产情状。产能行使率高位运行,为头部企业带来了显耀的规模效应。
比拟之下,非头部企业仍在艰苦抗击。滨海能源权衡2025年亏本6亿至8.5亿元,维科技艺、振华新材和容百科技等企业也未能开脱亏本窘境。行业南北极分化形态进一步加重。
05 独有视角:复苏背后的隐忧与机遇
在行业一致看好声中,一些金融财经东说念主士提议了独有不雅点。
“这轮复苏最大的特质是结构性增长,而非普涨行情。”一位私募基金究诘员指出,领有技艺壁垒和客户上风的头部企业将捏续受益,而短少竞争力的企业可能被淘汰出局。
深度科技究诘院院长张孝荣合计,2026年锂电产业回暖有望延续,但呈结构性分化。上游盐湖提锂、磷酸铁锂正极、快充负极等法度景气度高,受益于供需改善与“反内卷”计谋,行业将加速从“规模导向”转向“价值导向”。
也有分析师教唆警惕产能弥漫风险。“现时扩产潮照旧启动,要是企业一窝风扩产,可能导致2027年再次出现供需失衡。”一位券商分析师默示,感性扩产是要津。
06 明天权衡:2026年锂电行业走向何方
权衡2026年,多家机构对锂电行业捏乐不雅魄力。
好意思国盛博证券预测,锂市集2026年供需形态将昭彰趋紧。五矿证券究诘所权衡,2026年大家碳酸锂市集趋于紧均衡情状,储能等规模需求存在超预期可能性。
技艺矫正也将成为行业迫切驱能源。固态电池、超快充电池技艺等立异正在加速鼓舞,多家企业公布的量产时分表娇傲,2026年至2027年将是固态电池产业化的要津节点。
“锂电行业最艰巨的期间照旧由去,但明天竞争将愈加雅致化。”一位锂电企业高管默示,企业需要从追求规模转向种植品性和价值,能力在新一轮行业洗牌中立于节节告成。
跟着功绩预报密集显露,锂电池块已成为市集蔼然焦点。驱散1月23日收盘,先导智能股价大涨10.02%,总市值升至989.03亿元,响应出市集对锂电行业前程的乐不雅预期。
不外,这轮行业回暖能否捏续,仍需不雅察后续需求变化和产能推广节拍。一位行业资深东说念主士坦言:“咫尺的锂电行业,就像一场马拉松,刚刚跑完毕最难的一段 uphill,但离尽头还有距离。”
您合计锂电行业的这轮功绩增长是短期反弹照旧长久趋势的启动?宽待在驳倒区共享您的不雅点。
(本文基于公开数据整理撰写,如有不实,请以最新信息为准。不组成投资建议。市集有风险,有计划需严慎。)
龙蟠科技(603906)近日发布《向特定对象刊行股票苦求文献的审核问询函的回应》...
从2017年到2025年,短短9年间,全国彩票销售及分类型彩票销售都经历了频繁的...
2026年,央视春晚的舞台上,64岁的蔡明身穿银色科技感填塞的衣饰,与一个真东谈...
香港投资责罚有限公司(港投公司)联同多间产业领航企业及机构共同晓喻,香港RISC...