

此次在完成旨趣狡计的经过中,考虑到了更多的细节,具体硬件以及结构狡计如下
硬件狡计
1. 硬件框图

主要包含主控MCU、MP3模块、电板、电板充电贬责以及采样电路、霍尔传感器开、灯、喇叭等
2. 旨趣图

MCU选用的时ESP32-S2MINI模块,主邀功能用于与MP3模块通讯、放手灯的不不异式亮度、采样电板以及触摸按钮网罗,考虑到该模块体积小以及领有触摸按键功能。不错看到所有这个词电路其实只用到了几个引脚就够了,如果使用物理按键的话,这里选用引脚更少的ESP32-C3MINI亦然够用的,同期体积和本钱更好。
MP3模块选用的是DFPlayer Mini,不错径直驱动扬声器,不错通过串口放手。模块集成了MP3、WAV、WMA的硬解码,同期软件救援TF卡驱动,救援FAT16、FAT32文献系统,最大救援32G内存卡。通过浅薄的串口提示即可完成播放指定的音乐。
充电贬责芯片使用经典TP4054,给500mah的小电板充电也够用了
CH213K在霍尔开关电路中起到防反的作用,谛视充电时的5V径直给电板充电,损坏电板,此元件比较与传统二极管,开云体育官方网站有着更低的导通压降和功耗。
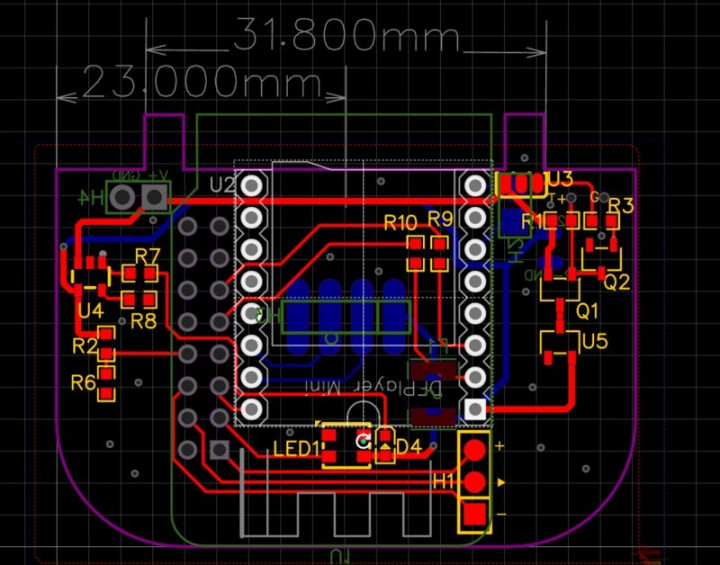
3. PCB狡计

PCB绘画是嗅觉所有这个词制作经过中最繁琐的一步,主若是结构上要考虑的东西许多,包括各个所在的尺寸,还有各个接模块摆放的位置,对精度王人有一定的条目,是以这个PCB打了第二次板才终澄清稍许合理的布局。
接下来望望实板成果吧


MP3模块和ESP32选用的正反面类似的方法叮咛,考虑到这么会有一个模块的一边引脚在另一个模块的底部,真钱投注app焊合会有蹧蹋,是以ESP32在旨趣图狡计时就只使用了一边的引脚,灭亡另一边引脚的使用。
{jz:field.toptypename/}
反面的Type-c接口选用了叠加一个接口板的方法,这么是为了不错微调接口的位置,使其瞄准底部的预留Type-C孔位,在飞线焊合后,使用热熔胶固定


在装配完Type-c接口板的基础上,再将ESP32堆叠焊合上去

终末将其他剩余元器件焊合上去,总的成果如下图

4. 装配结构
领先上盖挖出大小妥当的空槽,确保喇叭刚好不错卡进去,喇叭线从上盖旋转结构处横穿至基层,确保盖子的每次开合使得喇叭线弯折的弧度较小,镌汰折损

三个触摸按键的使用胶带从盒子内侧,粘贴至壳上


在上盖里面装配一块磁铁,并革新霍尔传感器的位置,使盖下来的时候磁铁概况瞄准霍尔传感器的位置


基本硬件狡计和结构即是这些了,这个结构狡计嗅觉是相对落魄且相等容易出错的一步,需要考虑位置的所在许多,接下来就不错运行编写要津,终了各式功能放手了,此次的共享就到这里了,下次共享软件代码和成果演示
爆改还在陆续,我会第一本领在我的网站【EEWorld-社区】更新,接待追更
2026年,线崇高量越来越贵,获客资本居高不下,越来越多品牌开动把眼神再行投向“...
在2026年2月8日,华中师范大学国家文化产业研究中心原副主任、教授、博士生导师...
春节周边,互联网巨头在AI战场再次兵戎再会。 腾讯元宝秘书2月1日上线春节步履,...
IT之家 3 月 10 日音信,vivo 家具司理韩伯啸当天公布了两款手机增距镜...